Сайт для слабовидящих

Результаты исследований

Разработан численно-экспериментальный метод определения модуля упругости грунтового массива

Разработан и представлен численно-аналитический метод определения модуля упругости грунта, основанный на экспериментальных результатах о собственных частотах колебаний сваи-зонда с актуатором, встроенной в грунтовый массив, и их теоретические зависимости от модуля упругости грунта.

Разработана численная модель миграции фильтрационных вод от объектов размещения твердых коммунальных отходов через грунтовые защитные сооружения

Численно исследован процесс распространения фильтрата от дна озера-накопителя в верхних слоях прилегающих пород из-за миграции фильтрата твердых коммунальных отходов в ходе длительной эксплуатации полигона ТКО. Фильтрат, образованный в свалочном теле, может проникать в грунтовые и в последующем в поверхностные воды. Скорость образования...

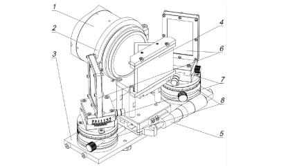
Разработана бесконтактная методика контроля электропроводности жидкого металла на основе анализа пульсаций течения в переменном магнитном поле

Проведено экспериментальное исследование течения жидкого металла под действием переменного магнитного поля. Путем сопоставления результатов измерений частоты с результатами расчетов можно будет восстановить значение электропроводности среды.

Исследовано влияние вибраций на возникновение и развитие конвекции в наклонном слое бинарной смеси

Исследовано влияние высокочастотных вибраций на возникновение и нелинейные режимы конвекции в наклонном плоском слое бинарной смеси.

Разработана численная модель процесса консолидации при селективной лазерной плавке

Процесс консолидации имеет большое значение при использовании аддитивных лазерных методов, так как качество изделия зависит от остаточной пористости. Разработана ​​численная модель процесса консолидации, позволяющая предсказывать пористость материала, получаемого при 3Д печати.

Разработана экспериментальная методика измерения бинодальной кривой магнитной жидкости

Предложены экспериментальный метод измерения бинодальных кривых магнитных жидкостей, претерпевающих фазовый переход типа «коллоидный газ - коллоидная жидкость» и пошаговый алгоритм лабораторных измерений и численной обработки данных.

Проведено экспериментальное исследование термоконцентрационной конвекции в смесях воздуха с парами воды или ундекана

Установлена кубическая и квадратичная температурные зависимости отношения концентрационного и теплового числе Рэлея (RaC / RaT) для влажного воздуха и воздушной смеси ундекана, соответственно.

Разработана методика расчета электродинамических процессов в спиральном МГД насосе трансформаторного типа

Создана методика расчета параметров спирального МГД-насоса, разработанного в «ИМСС УрО РАН» [Патент РФ №2810528 гос. регистрация в реестре РФ 27.12.23], дающая возможность конструировать МГД-насосы, которые могут генерировать на таких низкопроводящих сплавах, как свинец, высокие давления.

Исследована конвекция Релея-Бенара в полости с погруженным свободно плавающим телом

Экспериментально и численно исследована турбулентная тепловая конвекция в прямоугольной полости с протяженной погруженной свободно плавающей пластиной. Показано, что устойчивые периодические движения возникают, когда пластина плавает вблизи одного из теплообменников. Увеличение расстояния между пластиной и теплообменником нарушает периодическое движение и (при умеренных числах Рэлея) приводит к ярко выраженной асимметрии,...